
Samsung Ads
Lead Designer
Samsung DSP
Data Management



Audience Insights is crucial for advertisers to reach the right audiences effectively and drive significant revenue.
It helps advertisers and sales planners understand target audiences based on past data and client information.
Upselling new inventory sources relied on manual processes, but there was a clear opportunity to automate it through the DSP. By integrating insights and planning tools, Samsung Ads aims to enable CSMs and sellers to identify new targeting opportunities and optimize ad budgets, ultimately increasing revenue.
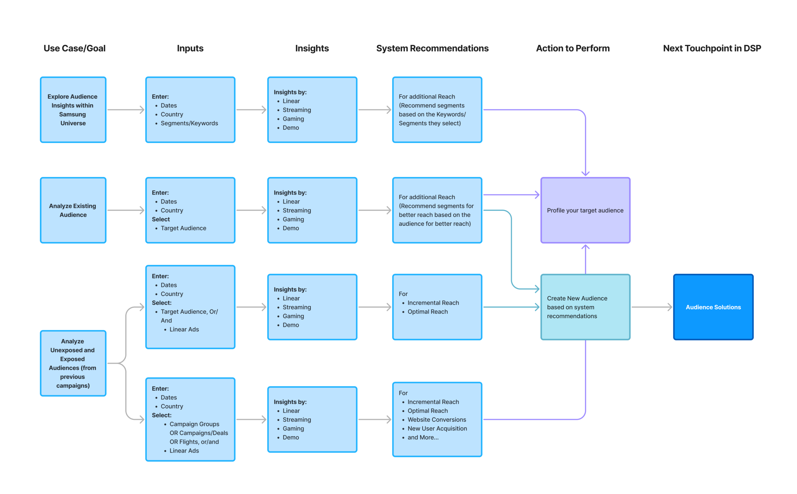
The main goal is to create a self-serve tool that allows users to understand where their audiences engage most in Samsung ecosystem and allow them explore, report, activate audiences and build data driven media plans on the Samsung DSP.
After reviewing all PRD and supporting documentation, I identified several unknowns and compiled a list for discussion with key stakeholders. I also led a discovery study on relevant issues to ensure we addressed user needs effectively.
Given the project’s ambition to present a large volume of data, I reorganized it into clear categories and subcategories with the help of the PM, making data consumption more manageable.
A key challenge was delivering insights without overwhelming users. I developed a strategy to present data at the right pace, while transforming it into actionable audience segments. I also introduced filters and customization options, enabling users to tailor their reports for more relevant insights.
I created initial wireframes to align the vision with stakeholders and collaborated with a product designer to develop mid-fidelity mocks.
I led the design efforts, working closely with the product designer assigned to this project and PMs during the first phase of the Audience Insights project.
Define the key user groups the Audience Insights module. Understand what are the insights they need, as well as what specific metrics and segments.
Evaluate how and where the Audience Insights module will be integrated within the DSP platform. Ensure seamless integration into the existing workflow by accounting for both pre-campaign and post-campaign phases. Clearly define the optimal entry points for users and the desired outputs from the Audience Insights module to maximize its effectiveness.
Organize and sequence datasets for clear presentation, ensuring users are not overwhelmed. Determine the most suitable formats for data consumption, such as graphs or tables, based on user preferences and usability testing.
Develop a phased release plan for Audience Insights’ three core features: Profile, Report, and Activate. Prioritize key capabilities and datasets for early iterations to deliver value while maintaining scalability.
Launch the platform’s new Audience Insights section with core functionality, including customizable Profile Reports and a download option. Gather user feedback post-release to inform continuous iteration and future improvements.
Conduct ongoing user interviews and usability testing to refine the module. Enhance features and plan for future releases based on feedback and performance analytics.




Previously, the sales team relied on other teams to discover audiences and calculate reach. Audience Insights empowered them to independently handle these tasks, granting autonomy and significantly reducing time spent. This efficiency enabled the team to quickly provide pre-campaign audience suggestions to clients, facilitating upselling and reselling, and greatly boosting revenue.
These improvements ultimately reflected into a reduction of the turn around time of providing pre-campaign insights from 7 days to 3 hrs.
Over 1,000 reports have been generated within the first six months since the release of this feature across the US and EU.